2021.12.7
blender 3.0.0
블렌더로 2D 에니매이션을 만들 때 렌더링 해보면
Grease pencel 이 3d 오브젝트를 덮어버리는 현상이 있습니다.
작업화면 :

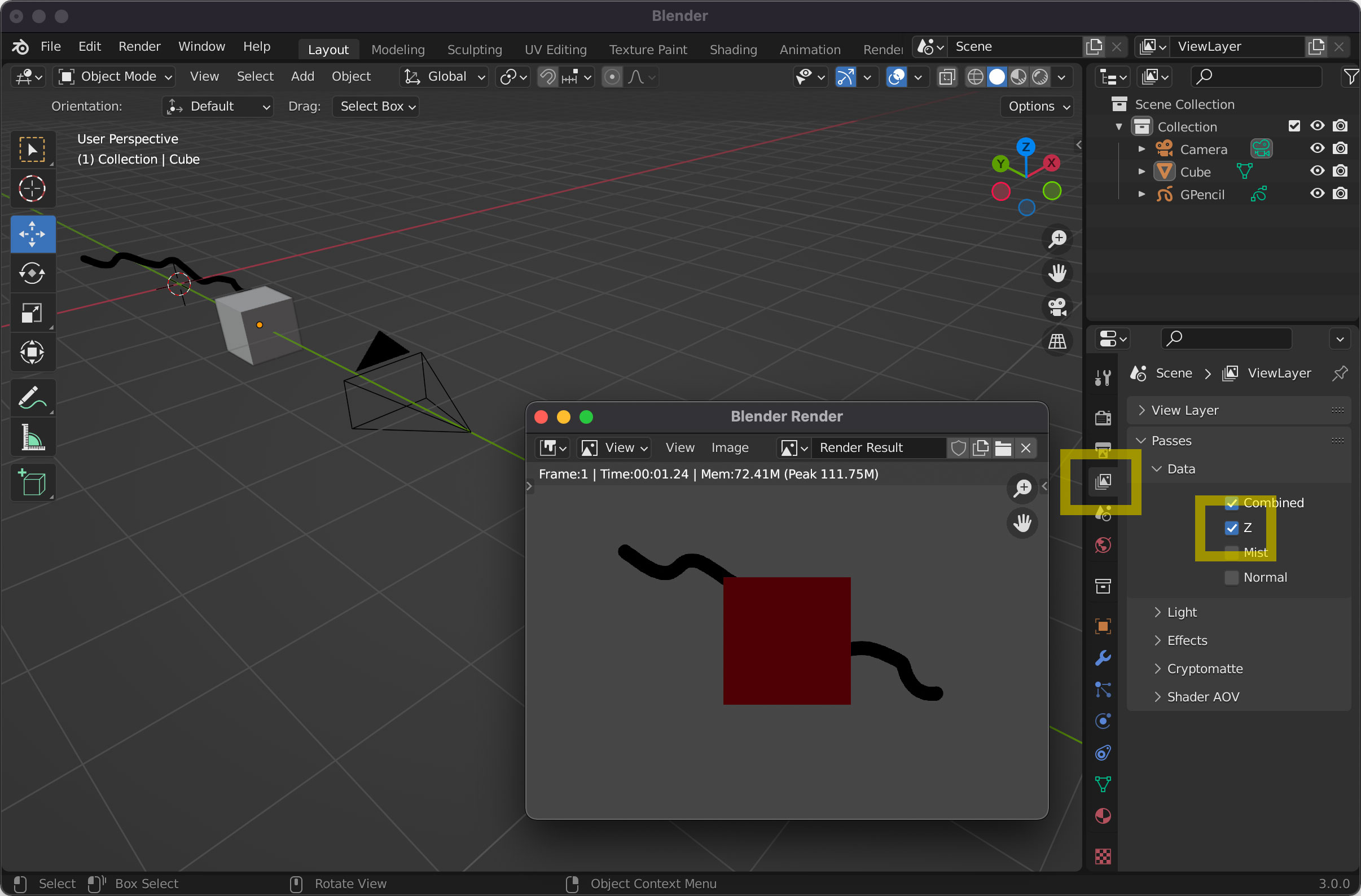
해결방법 :
View Layer Properties의 Z 를 체크해 주시면 해결됩니다.

2021.12.7
blender 3.0.0
블렌더로 2D 에니매이션을 만들 때 렌더링 해보면
Grease pencel 이 3d 오브젝트를 덮어버리는 현상이 있습니다.
작업화면 :

View Layer Properties의 Z 를 체크해 주시면 해결됩니다.
